市場應用
全球電力系統模擬
全球電力系統模擬
![]() 還在找一款能模擬各國電力系統的測試電源嗎? 世界上存在著多種電力系統以因應不同的用電需求,例如:單相二線、單相三線、三相三線、三相四線,又因各國電壓及頻率不同,而產生多種的電力系統配置,在研發、生產、或認證單位內,想要一一模擬這些不同配置,往往需要購置多個具相應輸出的電源產品才能做到。鎰福電子的AFV+系列大功率可程式交流電源供應器,則能模擬多種電力接法,並搭配相角、電壓、頻率調整功能,達到一機多用之效果,大幅降低用戶採購成本及空間。 |
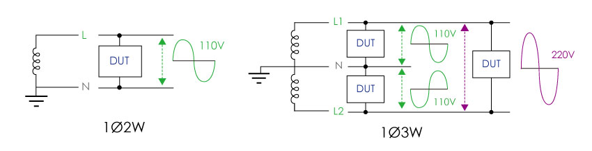
| 一般交流單相系統常見於生活周遭,屬於生活用電,使用的電壓較低,例如: 110V或220V。交流單相電力系統又可分成兩種形式,如下圖所示,單相二線式:一條火線L/一條中性線N,以及單相三線式:兩條火線L1和L2/一條中性線N,單相三線式的電力系統接L1–L2輸出的電壓會是L1–N或L2–N電壓的2倍,可應用於單相大功率的負載產品,例如:家用空調、烤箱、電熱水器等。具有單相三線的電力系統配置的國家有:台灣(110V/220V)、日本(100V/200V)和美國/加拿大(120V/240V)。用戶一般需要特別購買單相三線輸出的電源才能模擬相應的電力配置,但現在透過AFV+系列的三相機種,並選配相間角功能設定,即可輕鬆實現單相三線的電源模擬。 |
![]() |
| 交流三相電力系統可以視為三個單相交流電力的組成,主要由三條火線(相線)構成,表示的方式為A/B/C、R/S/T、U/V/W或L1/L2/L3,其輸出電壓一般會較單相電力系統的電壓高,例如220V/380V、240V/415V或277V/480V,常用於商用空調、電梯、三相電機馬達、三相變壓器等大功率負載產品。交流三相電力系統又可分成兩種型式:三角型(△,Delta)接法和星型(Y,Star)接法,如圖4所示。三角型接法又稱三相三線制,常見的電壓有日本三相200V電力系統;而星型連接又稱三相四線制,如台灣、中國(220V/380V)、美國(277V/480V)和英國(240V/415V)等都是採用三相四線制的國家。使用AFV+系列的三相機種,用戶可透過自行選擇輸出接法,以切換三相三線或三相四線的電力配置;另外也可進行電源擾動模擬,如缺相、三相電壓不平衡等。 |
![]() |
| 使用AFV+系列大功率可程式交流電源供應器,單機即可實現單相及三相供電,用戶能透過自由選擇輸出接法和相間角設定,並搭配電壓、頻率調整功能,完整模擬全球電力系統配置,是您可程式交流電源測試的最佳選擇。 |
| 如何以AFV+系列三相機種模擬單相和三相的電力系統,請看下方實測影片。 |
| AFV+小知識 |
-
up 2000kVA高功率密度,體積小 單相: 10kVA~150kVA 三相: 10kVA~2000kVA
-
≦0.5%總諧波失真低 THD≦0.5%,可提供純淨的電源輸出
-
≦0.5%高負載穩壓率 使輸出電壓不受負載變動影響
-
0-310V寬範圍電壓設定 可調電壓0~310V,可以滿足美國工業電壓277V提高10% (305V)的測試應用
-
45-840Hz寬範圍頻率設定 A版 : 45~500Hz / C版 : 300-840Hz,可以滿足航空、軍用測試應用
-
三相獨立可調電壓&相角 可模擬三相不平衡,以及單相三線輸出
![]() |

.jpg)

