市場應用
市面主流穩壓器:性能與類型分析(上篇)
市面主流穩壓器:性能與類型分析(上篇)
常見的電源不穩定狀態
電源不穩定在世界各地都有可能發生,舉一個直接了當的例子,您是否有遇過電燈閃爍了幾下,隨即又恢復正常的情況? 這就是生活中常見的電源不穩定的情況之一。撇去天氣或人為的因素,也可能因為通訊設備干擾、電網品質、負載等,多種狀況而導致。一般最容易遇到的電源不穩定一是電壓驟降,指的是因系統中的故障、短路、超載或使用變壓器所造成的短時間電壓下降;第二種則是電壓突波,也就是瞬間出現超出正常工作電壓的峰值,大部分因電源啟動、大負載起斷等而導致。無論是哪種都是不容忽視的電力品質問題,這將引起生產設備不正常、使用壽命降低、損壞機械零件,甚至不能運作…對時間或金錢成本都是一大損失,這也是為什麼穩壓器極其重要。 |
![]() |
| 市面上普遍的穩壓器類型 |
| 以下是市面幾款常見的穩壓器類型。 |
|
|
|
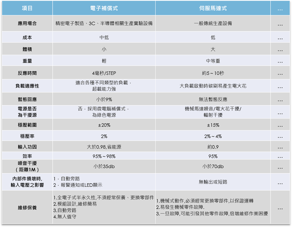
| 透過下方表格,您可以看到不同穩壓器之間更詳細的差異。下一篇文章我們將介紹並比較另外幾種穩壓器,請關注我們獲得更全面的資訊。 |
![]() |
| 鎰福電子穩壓電源,提供安全、穩定的電源環境 |
| APS系列單機最大輸出功率可達300kVA,穩壓範圍達±18%~±25%,穩壓精度達±2%,響應時間≤4ms,為一款高精密、反應快的靜態電子補償式穩壓電源。其可快速偵測輸入電壓變化,進行電壓補償,且能夠承受瞬間3倍的負載電流,有效保護精密設備免受電網瞬間高壓衝擊而故障。APS系列輸入功率因數≥0.95,對前端電網污染小。整機效率也高,滿載時高達98%,平均比伺服馬達式和磁飽和式高5%~10%以上。在擁有豐富功能的條件下,該系列體積小、重量輕,僅有傳統機型的1/4,噪音≤50dB,安靜無聲。電磁相容性好,通過CE 認證,對其他設備影響小。廣泛應用於手機/電腦SMT自動化生產線、醫療儀器設備、EMC測試認證實驗室、機器人等高精密度生產設備領域。 |
![]() |


